DC Discharge Gridded Ion Thruster
The Rose-Hulman Electric Propulsion Group (RHEPG) Direct Current Discharge DC Discharge Gridded Ion Thruster (DC GIT) is an undergradute-built-and-tested ion thruster.
See our peer-reviewed publication here.
Contributors
Authors:
- Ishaan Mishra (Team Lead)
- Tim Ausec (Electrical Lead)
- Hakkı Onur Dördüncü (Mechanical Design)
- Adam Jirovec (Mechanical Design)
- Justin Lin (Experimental Design)
- Miguel Vasquez Lopez (Experimental Design)
Team:
- Rebecca Testa (Electrical Design)
- Cesar Osornio (Experimental Design)
- Philip Pounds (Mechanical Design)
- William Geoghegan (Mechanical Design)
Technicians:
- Brian Fair (MiNDS Lab Technician)
- Jack Shrader (Electrical Engineering Technician)
- Roger Sladek (Physics and Optical Engineering Department machinist)
Advisors:
- Dr. Ben Mertz (Main Advisor)
- Dr. Dan M. Goebel (Design Reviewer, Secondary Advisor)
1. Description
Ion thrusters are a form of electric propulsion that accelerate ions to generate thrust. The simplest and most common application is active attitude control for satellites. The main advantages of an ion thruster to a classic combustion engine are low vibration and high fuel efficiency, measured as specific impulse. Ion thrusters can achieve a specific impulse 25x-35x more than that of classic combustion engines, which also means they generate much lower thrust, on the order of mN.
A gridded ion thruster (GIT) uses an electrostatically biased grid to accelerate ions to produce thrust. A DC GIT uses an electron-emitting filament to induce ionization in a neutral gas (usually a noble gas, like Argon) and then utilizes the grid to accelerate the ions. The term DC is used because the filament is fed by a constant DC input.
At the time, the study of electric propulsion had high barriers to entry at the undergraduate level, including expertise and funding. The goal of the RHEPG DC GIT was to document and share the process by which a fully-undergraduate group can develop and test a DC GIT system to lower these barriers for future groups.
In practice, this project was an exercise in translating academic works into actionable engineering challenges, and then solving those challenges. A major source used was Fundamentals of Electric Propulsion: Ion and Hall Thrusters by Dr. Dan Goebel and Dr. Ira Katz. Note that this type of ion thruster can only operate in vacuum environments.
1.1 Theory
A quick tromp through some basic theory is useful for understanding system performance and the importance of key decisions. Specific impulse $I_{sp}$ is the ratio of thrust to massflow. Therefore, high $I_{sp}$ means high fuel efficiency. This leads to the equation
$$I_{sp}=\frac{\dot{m_i}v_i}{\dot{m_p}g}=\frac{v_i}{g}\eta_m$$Where:
- $\dot{m_i}$ is the massflow of ions exiting the thruster.
- $\dot{m_p}$ is the massflow of propellant entering the thruster.
- $v_i$ is the exit velocity of the ions from the thruster.
- $g$ is the acceleration due to Earth’s gravity.
- $\eta_m=\frac{\dot{m_i}}{\dot{m_p}}$ is the propellant utilization efficiency
Therefore, two options exist for controlling the specific impulse of an ion thruster:
- Ion velocity $v_i$
- Propellant utilization efficiency $\eta_m$
$\eta_m$ is affected by the efficacy of the propellant delivery system and propellant choice. In an ideal world, where propellant choice is the only factor at play:
$$\eta_m=\frac{\dot{m_i}}{\dot{m_p}}=\frac{\frac{I_b}{e}M}{\dot{m_p}}$$Where:
- $I_b$ is the current through the grids.
- $e$ is the charge of a proton.
- $M$ is the ion mass.
$v_i$ is affected both by propellant choice and the electromagnetic environment in the chamber. In a simple world where only the basic electrical design of the thruster contributes to the electrodynamics of the system, conservation of energy can be applied:
$$-\Delta U = \Delta KE$$$$eV_b = \frac{1}{2}Mv_i^2$$
$$v_i = \sqrt{\frac{2eV_b}{M}}$$
Where:
- $V_b$ is the voltage between the grids.
Notice that combining these equations yields:
$$I_{sp}=\frac{I_b}{g}\sqrt{\frac{2MV_b}{e}}$$Meaning that maximizing $I_b$, $M$, and $V_b$ maximizes $I_{sp}$. Since higher $V_b$ increases $I_b$, it is crucial that a high $V_b$ is maintained when considering propellant efficiency. This is why modern thrusters have $V_b$ in the kV.
1.2 System Overview
The RHEPG DC GIT “straightforwardly” implements the conceptual design as above. The major system-level design considerations are as follows:
1.2.1 Propellant
Noble gasses are used as propellants in ion thrusters due to their low reactivity, reducing corrosion and increasing reliability. The most common propellant in this field is xenon due to (1) high density (high $M$) and (2) low first ionization energy (decreases input power). However, xenon is quite expensive. Other propellants used include iodine, argon and krypton.
Argon is chosen for its low cost relative to all of these options. SpaceX does the same thing :).
1.2.2 Magnetic Confinement
The purpose of the magnetic confinement system is to keep ions and electrons from being absorbed by the chamber walls. This is desirable because (1) ion-wall collisions corrode the chamber and reduce propellant efficiency, and (2) the longer an electron stays in the chamber, the more ions it can generate, increasing electrical power efficiency.
Magnetic fields confine charged particles with the same principle used in cyclotrons. The Lorentz force law shows us that charged particles in a constant magnetic field causes those charges to spin. The design of the magnetic confinement system should ensure that this spinning is on the same axis as the rest of the chamber. See the below diagram for more information.
Permanent magnets are used to generate magnetic fields to reduce cost and complexity. A major consideration for this system is the Curie temperature. The below figure shows how magnets can lost their magnetism at the Curie temperature. This effect is permanent in many materials. The environment in the chamber is incredibly hot. Plasma-wall collisions typically bring the wall temperature up to around 200C to 300C. As such, care must be taken to pick resilient magnets that have a Curie temperature much higher than the wall temperature AND operate well in the expected temperature range.
For this purpose, samarium-cobalt magnets are used as the permanent magnets. We found this to be the best choice to balance temperature performance with cost and other material properties.
The below figures show the general setup within the chamber of the magnets, as well as the magnetic field strength as a function of position within the chamber.
1.2.3 Cathodes
1.2.4 Vacuum
1.3 Mechanical Design
Speial thanks to Physics and Optical Engineering Department machinist Roger Sladek for supporting the manufacturing process.
Please contact the below team for more information about the figures shown:
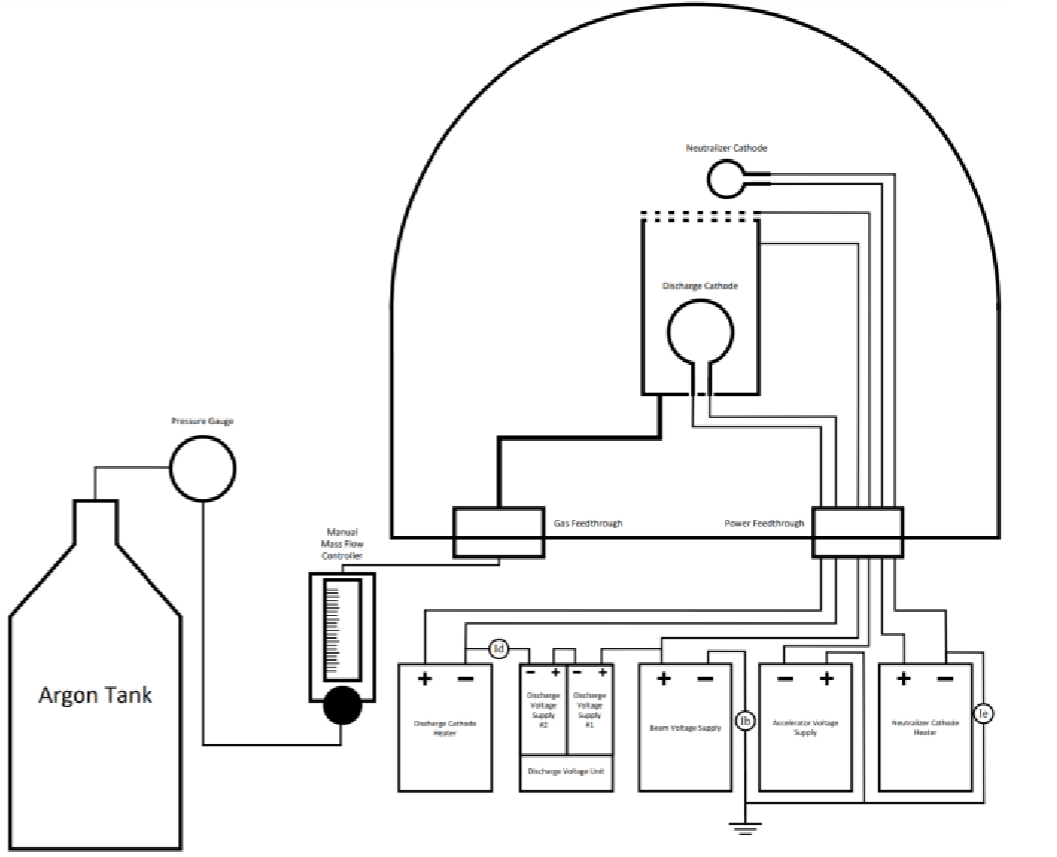
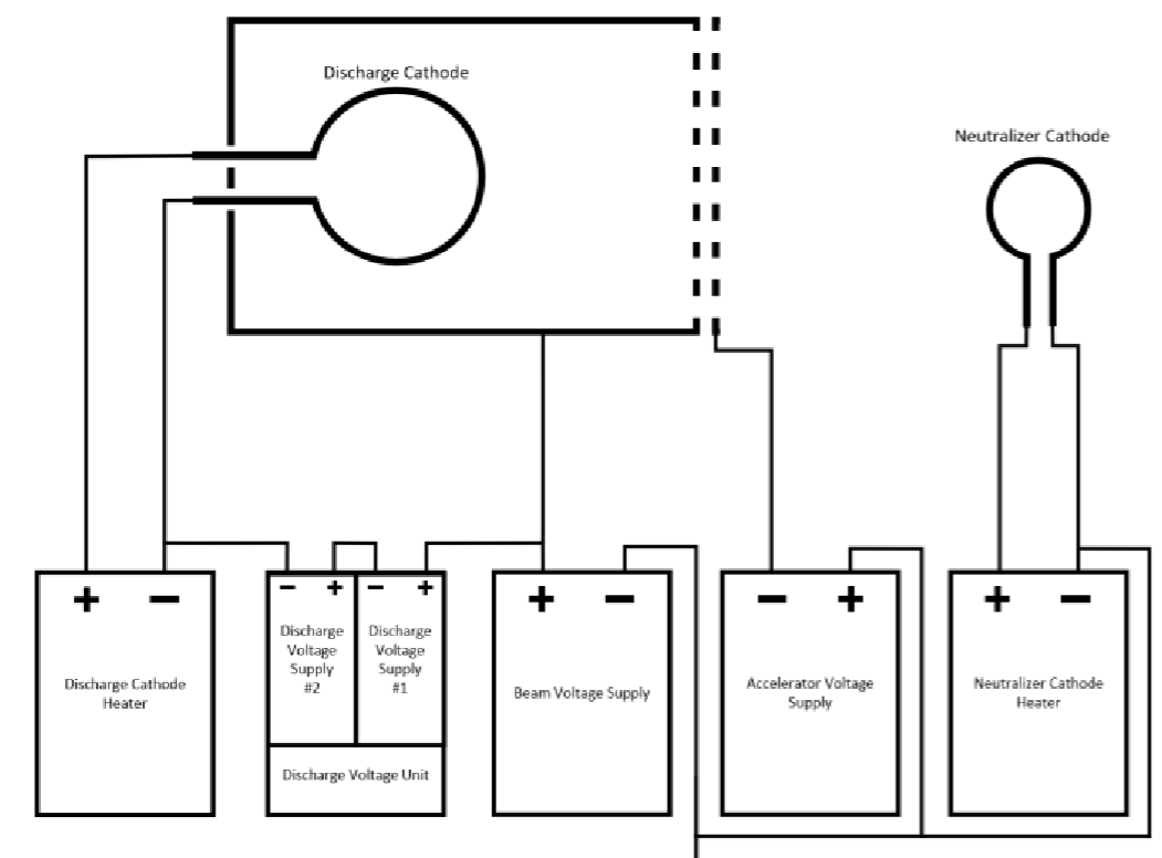
1.4 Power Processing Unit
The purpose of the power processing unit (PPU) is to provide an electrostatic environment that efficiently generates and accelerates ions. In short, the PPU:
- Supplies current to the discharge and neutralizer cathodes.
- Generates a voltage gradient that (a) accelerates electrons emitted from the discharge cathode into the chamber walls, and (b) accelerates ions out of the thruster.
The below figures demonstrates (2). Taken from Fundamentals of Electric Propulsion: Ion and Hall Thrusters.
The below two figures show the PPU schematic and specifications for each power supply. The electrical equipment was provided by the RHIT EE shop. Special thanks to Jack Shrader.
1.5 Experimental Design
The below figure shows the full setup used:
A major consideration was feedthrough products that allowed us to
Special thanks to MiNDS lab technician Brian Fair for supporting our use of
2. Results
https://ieeexplore.ieee.org/document/10521066
3. Challenges
3.1 Arcing
3.2 Various Equipment Non-Idealities
Manual flow meter Double power source